Accueil
Publications
Numéros publiés
Numéros spéciaux
Actes de colloques et congrès
Normes de publication
Revue Hybrides
Sur la révue
Processus éditorial
Comité éditorial
Politique d’évaluation (peer review)
Soumission des articles
Frais de publication
Politique de droit d’auteurs & Licence
Publication Ethics and Malpractice Statement
Indexation
Contacts
Actualités
info@revuehybrides.org
Contactez-nous
Accueil
Processus éditorial
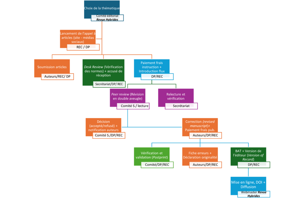
Processus éditorial
Le schéma suivant présente le cheminement détaillé suivi par chaque parution de la
Revue Hybrides.
Print/Imprimer